Instance Verification Kit (IVK)
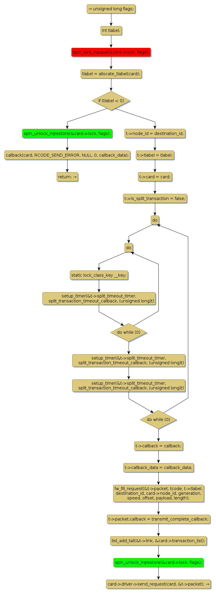
spin lock @ [11078+38+/linux-3.19-rc1/drivers/firewire/core-transaction.c]
Instance Signature: lock
|
The Matching Pair Graph:
|
|
Function Name
|
Control Flow Graph (CFG)
|
Events Flow Graph (EFG)
|
Source Correspondence
|
|
fw_send_request
|
|
|
[10663+15+/linux-3.19-rc1/drivers/firewire/core-transaction.c]
|